2026年广西高速元旦出行指南来了,含最新路况,速存!

来源: 广西交警微发布、广西高速公路发展中心 2026-01-01 09:36:52 我来说说 阅读

  元旦节假期时间

  2026年1月1日至1月3日,共计3天。

  元旦节期间高速公路正常收取通行费。

  高速公路车流量预测

  预计出入口日均车流量为241.54万辆次,新能源车流量为36.23万辆次;最高峰车流量出现在1月1日,为259.87万辆次;分别较2025年同期增长19.63%、46.45%、28.71%。

  预计我区广东省界通道出入口日均车流量为11.97万辆次,较2025年同期增长27.6%。最高车流量为横垌省界的2.66万辆次。

  高速公路可能拥堵缓行点段情况

  (一)易发生拥堵缓行的收费站

  根据《全国高速公路运行监测日报》广西收费站通报数据,以及往年统计分析,预计有那洪收费站、安吉收费站、武鸣收费站、阳朔高田收费站、梧州西收费站、合浦收费站、江平收费站、苏圩收费站、凭祥收费站等9个收费站易发生拥堵缓行。

  


  易发生拥堵的收费站。

  


  易发生拥堵缓行的收费站点位图。

  (二)易发生拥堵缓行的路段(枢纽互通)

  泉南高速那容互通至伶俐路段、兰海高速安吉至伊岭岩路段武鸣至府城路段、广昆高速石埠北互通至坛洛路段等33个路段(枢纽互通)易发生拥堵缓行。

  


  易发生拥堵缓行的路段(枢纽互通)。

  


  易发生拥堵缓行的路段(枢纽互通)点位图。

  (三)易繁忙服务区

  预计有钦州西、合浦、伶俐、崇左、同古、桂林、马坪服务区上下行8个服务区。

  


  易繁忙服务区点位图。

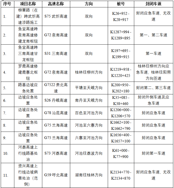
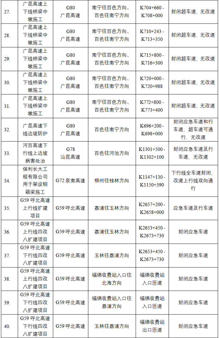
  (四)元旦节期间不能撤离的涉路施工点

  有S75武忻高速K26+952-K28+917(双向),柳覃路(在建)跨武忻高速涉路施工;G72泉南高速K1287+994-K1289+895鱼宜高速跨泉南高速修建龙南枢纽45处涉路施工区不能撤离,易因通行能力下降导致拥堵缓行。元旦节期间,原则上不允许施工,紧急抢修危及行车安全的设施或严重路面病害的除外,抢修路段请看链接:广西高速公路出行信息服务网。

  


  


  


  


  


  2025年元旦节期间施工路段信息。

  


  元旦节期间不能撤离的涉路施工点点位图。

  各市主要拥堵收费站车辆分流措施

  (一)南宁市:

  1.安吉收费站发生拥堵时,可绕行→安吉东收费站→高峰收费站通行。

  2.武鸣收费站发生拥堵时,可绕行→伊岭岩收费站→武鸣东收费站通行。

  3.那洪收费站发生拥堵时:往崇左、凭祥、龙州方向车辆建议行驶方案为市区→玉洞西/沙井收费站→南宁绕城高速→高岭互通立交→南宁机场高速→南友高速。(对向拥堵时,反向通行即可。)

  4.苏圩收费站:南宁方向来的车辆,可选择在南宁市区行驶至吴圩南收费站后驶出收费站转入210国道至苏圩镇;崇左方向来的车辆,可选择在扶绥收费站经210国道至苏圩镇。

  (二)崇左市:

  凭祥收费站:崇左往凭祥方向车辆从夏石收费站驶出,通行G322国道(往凭祥友谊关方向),到达凭祥市。凭祥往崇左方向车辆从凭祥收费站出口右转进入G322国道(往南宁方向),沿G322国道行驶至夏石收费站入口。

  (三)防城港市:

  G7511钦东高速江平收费站拥堵绕行方案:

  (1)出城方向:

  从滨海公路→东兴收费站→进入高速从滨海公路→防城港市区→防城港收费站→进入高速。

  (2)进城方向:

  从G7511东兴收费站→东兴市区。

  3.S60合那高速上思收费站发生拥堵时:

  (1)前往上思县城:往钦州、崇左方向的车辆建议行驶方案为七门收费站出口→311省道→上思县城。

  (2)从上思县城出发:往钦州、崇左方向的车辆建议行驶方案为上思县城→311省道→七门收费站入口。

  (四)北海市:

  合浦收费站

  (1)出城绕行方案

  方案1:北海、合浦方向来车→G209国道→G325国道→G75星岛湖收费站→往南宁、广东、贵港方向。

  方案2:北海、合浦方向来车→G209国道→G7212石湾北收费站→往南宁、广东、贵港方向。

  (2)进城绕行方案

  方案1:贵港方向来车→G7212石湾北收费站→G209国道→往合浦方向。

  方案2:广东方向来车→G7212石湾北收费站→G209国道→往合浦方向。

  方案3:南宁方向来车→G75星岛湖收费站→G325国道→G209国道→往合浦方向。

  (五)桂林市:

  阳朔高田收费站

  G65包茂高速阳朔高田收费站发生拥堵时可绕行阳朔白沙、平乐收费站。

  (1)收费站入口拥堵:

  方案1:山水大道→321国道→阳朔白沙收费站→G65包茂高速

  方案2:321国道→100县道→151县道→平乐收费站→G65包茂高速

  (2)收费站出口拥堵:

  方案1:G65包茂高速→阳朔白沙收费站→321国道。

  方案2:G65包茂高速→G59呼北高速→平乐收费站→151县道→100县道→321国道。

  (六)梧州市:

  梧州西收费站

  (1)桂林往梧州西方向

  方案1:G65包茂高速桂梧段桂林往梧州方向→靠右行驶进入梧州互通匝道→梧州连线→梧州支线→梧州收费站→G207→三龙大道往龙圩区方向。

  方案2:G65包茂高速桂梧段桂林往南宁方向→靠右行驶进入保村互通匝道→出梧州南收费站→G207往龙圩区方向。

  拥堵缓行路段(枢纽互通)车辆分流措施

  (一)南宁市:

  1.G72泉南高速那容至伶俐路段发生拥堵时:

  (1)南宁往柳州、桂林方向车辆

  路线1:可以选择S31三南高速(新柳南高速)前往目的地;

  路线2:可以选择S31三南高速(新柳南高速)→思陇西立交→S40苍硕高速(贵隆高速)→G72泉南高速前往目的地。 返程亦可反向行驶。

  (2)南宁往玉林、梧州方向车辆

  路线1:从G7201南宁绕城高速通行至邕宁东互通→G0412深南高速(南横段)→G7212柳北高速→G80广昆高速前往目的地;

  路线2:通行G0412深南高速(南横段)→平朗互通→S43宾钦高速→G80广昆高速前往目的地。返程亦可反向行驶。

  2.G75兰海高速安吉至伊岭岩路段发生拥堵时:

  路线1:通行南武城市大道前往目的地;

  路线2:通行S31三南高速→S40苍硕高速→岽免互通前往目的地;

  路线3:通行G7522贵北高速→S40苍硕高速→岽免互通前往目的地。返程亦可反向行驶。

  3.G80广昆高速石埠北互通至坛洛路段发生拥堵时:

  路线1:南宁往百色方向车辆从石埠北互通→绕行G7522贵北高速→S40苍硕高速(贵隆高速)→G80广昆高速前往目的地。

  路线2:或者从沙井立交→绕行S7221沙吴高速→S90南宁外环高速→G80广昆高速前往目的地。返程亦可反向行驶。

  4.S31三南高速将帽山、中望、宁宾、鼓鸣隧道群路段发生拥堵时:

  路线1:中望隧道与将帽山隧道之间路段拥堵时:柳州往南宁方向车辆从昆仑关收费站出站避开拥堵路段,绕行G242国道往南宁方向。

  路线2:思陇西互通至五塘服务区路段拥堵时:柳州往南宁方向车辆可选择从思陇收费站出站→绕行G242国道往南宁方向;或者选择从思陇西立交→绕行S40苍硕高速(贵隆高速)→S43六宾高速前往南宁方向。返程亦可反向行驶。

  (二)钦州市:

  5.S81南湛高速六冲互通路段绕行方案:

  (1)湛江至南宁方向

  路线:绕行方案全程17.9公里,需要花费约20分钟。S81南湛高速那楼收费站→022县道(全程16.6公里)→良信路(全程1.3公里)→南宁市市区。

  (2)湛江至南宁方向

  路线:绕行方案全程17.9公里,需要花费约20分钟。S81南湛高速那楼收费站→022县道(全程16.6公里)→良信路(全程1.3公里)→南宁市市区。

  (三)北海市:

  6.G7212柳北高速龙门立交,北海往合浦城区方向路段拥堵绕行方案:

  从前方合浦收费站外广场开放临时通道进行掉头,从另一侧驶入合浦城区。

  7.G75兰海高速石湾互通立交,北海往南宁、湛江方向匝道拥堵绕行方案:

  路线:北海往南宁、湛江方向→石湾北收费站掉头。

  8.G75兰海高速石湾互通立交,南宁、钦州、山口往北海方向匝道拥堵绕行方案:

  路线1:南宁方向来车→星岛湖收费站→国道→往北海方向。

  路线2:广东方向来车→闸口收费站→国道→往北海方向。

  9.两广交界处,山口往广东方向拥堵绕行方案

  路线:南宁方向来车→山口收费站→国道→往广东方向。

  (四)百色市:

  1.G80广昆高速坛洛至百色路段(巴田互通)

  南宁往百色方向车辆

  路线:从G80广昆高速通行至思林互通思林收费站→G324国道→田东收费站→G80广昆高速前往目的地。

  百色往南宁方向车辆

  路线:从G80广昆高速通行至田东互通田东收费站→G324国道→思林收费站→G80广昆高速前往目的地。

  (五)来宾市:

  1.马坪北枢纽互通(象州至来宾)

  路线:S30贺西高速→G7212柳北高速→G72泉南高速(来宾南宁方向)。

  2.马坪北枢纽互通(象州至柳州)

  路线:S30贺西高速→G72泉南高速(柳州方向)。

  3.马坪北枢纽互通(来宾至象州)

  路线:S30贺西高速→G7212柳北高速(北海方向)→马坪收费站→S207省道→S208省道→S30贺西高速。

  4.象州北枢纽互通(象州至金秀)

  路线:S30贺西高速→象州温泉收费站→S208省道→象州北收费站→G6517梧柳高速→S30贺西高速。

  5.象州北枢纽互通(金秀至来宾)

  路线:S30贺西高速→G6517梧柳高速→象州北收费站→S208省道→象州温泉收费站→S30贺西高速。

  (六)河池市:

  1.S22融河高速:红岭立交(与S31三北高速交汇)-和睦收费站-小长安收费站-罗城收费站

  绕行措施:

  路线1:河池往桂林:河池→罗城收费站下高速→G357国道→小长安收费站(G357国道)→和睦收费站→融河高速。

  路线2:桂林往河池:桂林→和睦收费站下高速→G357国道→小长安收费站(G357国道)→罗城收费站→融河高速。

  2.S22融河高速:罗城收费站-天河收费站-安马收费站-全村立交(与G80广昆高速交汇)

  绕行措施:

  路线1 桂林往河池:桂林→罗城收费站下高速→G242国道、G357国道→天河收费站→融河高速。

  路线2 桂林往河池:桂林→罗城收费站下高速→G242国道→宜州(金宜一级公路)→河池。

  路线3 河池往桂林:河池(金宜一级公路)→宜州→G242国道→罗城收费站→融河高速。

  路线4 河池往桂林:河池→天河收费站下高速→G357国道、G242国道→罗城收费站→融河高速。

  3.G7221衡南高速(龙城路):芙蓉收费站-龙胜北收费站-双洞枢纽互通

  绕行措施:

  路线1 芙蓉往龙胜:芙蓉收费站→龙胜北收费站下高速→G321国道→龙胜。

  路线2 龙胜往芙蓉:龙胜→G321国道→龙胜北收费站→芙蓉收费站。

  (七)柳州市:

  1.G78汕昆高速(宜柳路)洛满西立交至洛满立交路段进城方向:

  路线1 三江、融水往柳州方向:柳城东收费站下高速公路→国道G322→国道G209回柳州市区。

  路线2 南宁、合山往柳州方向:里高收费站下高速公路→国道G322→柳江区西外环路回柳州市区。

  出城方向:

  路线1 来宾往三江、融水方向:柳江、太阳村收费站下高速公路→国道G209→柳城东收费站上高速公路→三江、融水。

  路线2 三江、融水往来宾方向:柳城东收费站下高速公路→国道G322→国道G209→柳州北收费站上高速公路→来宾。

  路线3 南宁、合山往河池方向:里高收费站下高速公路→国道G322→国道G323→河池。

  2.S3101柳州绕城高速新兴西互通路段

  路线1 往宜州方向:可从G72泉南高速新兴南互通→G72泉南高速新兴互通→S3101柳州绕城高速→宜州方向。

  路线2 往武宣方向:可从S3101柳州绕城高速新兴西互通直行→G72泉南高速新兴互通→G72泉南高速新兴南互通→G7212柳北高速→武宣方向。

  (八)桂林市:

  1.资兴高速资源互通立交至八角寨互通立交

  路线1:绕开拥堵路段,由南至北从资源收费站驶出高速→资源县→G241国道→梅溪镇→G59资兴高速八角寨收费站→资兴高速前往湖南方向。

  路线2:绕开拥堵路段,由北至南从八角寨收费站驶出高速→梅溪镇→G241国道→资源县→G59资兴高速资源收费站→资兴高速前往桂林方向。

  2.资兴高速资源互通立交至中峰互通立交

  路线1:绕开拥堵路段,由南至北从中峰收费站驶出高速→X131县道→G241国道→中峰镇→G59资兴高速资源收费站→资兴高速前往湖南方向。

  路线2:绕开拥堵路段,由北至南从资源收费站驶出高速→中峰镇→G241国道→X131县道→G59资兴高速中峰收费站→资兴高速前往桂林方向。

  3.G72粟家互通桂林往兴安方向

  按照交警管制要求从附近灵川西收费站上高速:八里四路→灵川大道→灵青路→灵川西收费站→G72泉南高速。

  4.G72泉南高速桂柳段池头立交至桂林西互通

  路线1 往柳州方向:桂林北粟家立交→福利路→西二环路→机场路→临苏路→两江收费站。(若西二环也发生拥堵时:桂林北粟家立交→绕城高速→马面立交→池头立交→柳州)。

  路线2 往阳朔、梧州、广东方向:桂林北粟家立交→绕城高速→马面立交→阳朔→梧州。

  路线3 往湖南方向:G72线池头立交→马面立交→绕城高速→粟家立交→G76线夏蓉高速灵川段。

  路线4 往贵州方向:G72线池头立交→绕城高速→马面立交→粟家立交→G76线夏蓉高速桂三路。

  5.G72泉南高速桂林绕城线段桂林西互通至粟家立交

  路线1 由南往北拥堵时车辆分流方案:桂林僚田收费站→西二环路→桂林北收费站。

  路线2 由北往南拥堵时车辆分流方案:桂林北收费站→西二环路→桂林僚田收费站。

  (九)玉林市:

  1.G59呼北高速玉铁段博白收费站枢纽互通

  (1)玉林往北海方向

  可从博白收费站驶出高速→通行G241国道到达旺茂收费站→玉铁高速往北海方向行驶。

  (2)北海往玉林方向

  可从旺茂收费站出高速→通行国道G241,可到达博白县城。

  (3)高速主线可通行时

  路线1:已过旺茂收费站的车辆可从博白收费站出→通行绿珠大道东→G359国道前往博白西收费站。

  路线2:通行绿珠大道东→G241国道、人民南路→X407县道前往博白南收费站。

  2.玉湛高速

  1.大南收费站至马坡枢纽路段下行(往玉州区方向)

  (1)可选择 马坡枢纽→S2021 玉林绕城高速→玉林南收费站(出高速)。

  (2)可选择 陆川北收费站(出高速)→383 县道→玉林市。

  2.大南收费站至马坡枢纽路段上行(往陆川方向)

  可选择383县道→陆川北收费站(上高速)。

  3.浦清高速

  碓碱隧道段拥堵:往广东方向可以从石窝收费站出,往南宁方向可以 从陆川西收费站出。

  大朴岭隧道拥堵,往广东方向可以从博白西收费站出,往南宁方向可以从浦北江城收费站出。

  (十)梧州市:

  1.S40梧硕高速梧州段洞心互通至龙腾隧道

  往梧州方向车辆

  从塘步收费站出站→行驶G321国道→梧州西收费站进入高速前往目的地。

  2.G6517梧柳高速尖峰顶隧道

  梧州往柳州方向车辆

  路线:在倒水互通转G65包茂高速,从梧州西收费站驶出,经G321国道到达藤县北收费站进入高速。

  柳州往梧州方向车辆

  路线:在太平南互通转S1511藤岑高速,濛江收费站驶出,经G321国道到达藤县收费站进入S40梧硕高速前往梧州。

  3.G6517梧柳高速冲尾隧道

  梧州往柳州方向车辆

  路线:在倒水互通转G65包茂高速,从梧州西收费站驶出,经G321国道到达藤县北收费站进入高速。

  柳州往梧州方向车辆

  路线:在太平南互通转S1511藤岑高速,濛江收费站驶出,经G321国道到达藤县收费站进入S40梧硕高速前往梧州。

  4.S1511藤岑高速

  新塘枢纽往岑溪方向(广东方向)

  当新塘枢纽往岑溪方向(广东方向)发生交通拥堵时,在三堡收费站进行分流,车辆绕道X208县道、S310省道在G65包茂高速糯垌收费站重新进入高速往岑溪方向行驶,绕行路线全长21km。

  新塘枢纽往S1511藤县方向

  当新塘枢纽往S1511藤县(平南)方向发生交通拥堵时,在新塘枢纽包茂高速往藤岑高速匝道口进行分流,车辆继续往行驶6km,在糯垌收费站下高速后绕道S310省道、X208县道从三堡收费站重新进入高速往藤县(平南)方向行驶。

  5.S1511藤岑高速

  金鸡北枢纽梧州南往藤县方向匝道管制期间,金鸡北枢纽梧州南往藤县北方向匝道封闭,车辆改道往岑溪方向匝道,约5公里至金鸡收费站驶出后,调头再经金鸡收费站进入高速去往藤县方向。

  6.梧州南互通

  方案一:G80广昆高速苍郁段→进入梧州南互通前方2公里→行驶左侧快车道→直接进入双车道匝道→G80广昆高速南宁方向。

  方案二:G80广昆高速苍郁段→梧州南收费站(出站再入高速)→G80广昆高速南宁方向。

  7.G2518深岑高速岑溪段至筋竹路段

  广西往广东方向

  路线1:G80广昆高速岑溪南互通→G65岑梧高速→前往目的地。

  路线2:G80广昆高速马路收费站下高速→324国道→前往目的地。

  广东往广西方向

  路线1:G2518深岑高速→S51云阳高速→G80广昆高速→前往目的地。

  路线2:G2518深岑高速→S40云茂高速→S50浦清高速→前往目的地。

  路线3:G2518深岑高速榃槟收费站→324国道→前往目的地。

  (十一)贵港市:

  1.G7212柳北高速贵港段石龙互通至石排互通

  往梧州方向车辆

  从庆丰收费站出站→行驶G358国道→桂平西收费站进入高速前往目的地。

  2.G6517梧柳高速人仔顶隧道

  柳州往梧州方向

  路线:在官成枢纽互通转至G59呼北高速、S40梧硕高速前往广东。

  主要涉路施工点拥堵分流措施

  (一)那桐互通因改造施工封闭,需对那桐互通(坛百高速转贵隆高速方向)H匝道实施交通管制养护施工

  H匝道交通管制施工期间,坛百高速→贵隆高速→南宁→贵港方向的车辆,可经相邻D匝道掉头后正常通行。

  (二)G75兰海高速钦江大桥改造重建涉路项目

  1.南宁往北海、湛江方向绕行方案:

  线路1:S50清凭高速→S43六钦高速。

  线路2:S50清凭高速→G7212柳北高速。

  2.北海、湛江往南宁方向绕行方案:

  线路1:S43六钦高速→S50清凭高速。

  线路2:G7212柳北高速→S50清凭高速。

  (三)S62水崇爱高速崇左至爱店K115+220-K115+603路堑边坡处置

  方案1:往爱店北收费站方向:宁明东收费站→ G322国道往凭祥方向→S215省道往爱店、寨安方向→爱店北收费站站外连接线与S215、G219国道平交口。

  方案2:从爱店、峙浪前往崇左方向的车辆,行驶至爱店北收费站站外连接线平交口→S215省道往宁明县城方向→G7211南友高速宁明收费站→G7211南友高速往崇左。

  (四)K612+984-K615+332施工段

  南宁往百色方向绕行方案:从G80广昆高速通行至坛洛互通坛洛收费站→G324国道→那桐收费站→G80广昆高速前往目的地。

  百色往南宁方向绕行方案:从G80广昆高速通行至那桐互通那桐收费站→G324国道→坛洛收费站→G80广昆高速前往目的地。

  (五)K629+786-K638+400施工段

  南宁往百色方向绕行方案:从G80广昆高速通行至那桐互通那桐收费站→G324国道→小林收费站→G80广昆高速前往目的地。

  百色往南宁方向绕行方案:从G80广昆高速通行至小林互通小林收费站→G324国道→那桐收费站→G80广昆高速前往目的地。

  (六)K648+200-K653+540施工段

  南宁往百色方向绕行方案:从G80广昆高速通行至小林互通小林收费站→G324国道→隆安收费站→G80广昆高速前往目的地。

  百色往南宁方向绕行方案:从G80广昆高速通行至隆安互通隆安收费站→G324国道→小林收费站→G80广昆高速前往目的地。

  (七)K663+562-K670+095施工段

  南宁往百色方向绕行方案:从G80广昆高速通行至隆安互通隆安收费站→G324国道→平果收费站→G80广昆高速前往目的地。

  百色往南宁方向绕行方案:从G80广昆高速通行至平果互通平果收费站→G324国道→隆安收费站→G80广昆高速前往目的地。

  (八)K679+615-K704+860施工段

  南宁往百色方向绕行方案:从G80广昆高速通行至平果西互通平果铝收费站→G324国道→思林收费站→G80广昆高速前往目的地。

  百色往南宁方向绕行方案:从G80广昆高速通行至思林互通思林收费站→G324国道→平果铝收费站→G80广昆高速前往目的地。

  (九)K706+600-K720+988施工段

  南宁往百色方向绕行方案:从G80广昆高速通行至思林互通思林收费站→G324国道→田东收费站→G80广昆高速前往目的地。

  百色往南宁方向绕行方案:从G80广昆高速通行至田东互通田东收费站→G324国道→思林收费站→G80广昆高速前往目的地。

  (十)K773+400-K772+800施工段

  南宁往百色方向绕行方案:从G80广昆高速通行至那坡镇互通那坡镇收费站→G324国道→百东新区收费站→G80广昆高速前往目的地。

  百色往南宁方向绕行方案:从G80广昆高速通行至百东互通百东新区收费站→G324国道→那坡镇收费站→G80广昆高速前往目的地。

  1.南宁至北海(北海至南宁)方向绕行方案:

  兰海高速→团福互通→S50清凭高速→S43六钦高速→南北枢纽互通→G75兰海高速。

  2.崇左至北海(北海至崇左)方向绕行方案:

  元井互通→G7211南友高速→吴圩西立交→S50清凭高速→陆屋枢纽→S43六钦高速→南北枢纽→G75兰海高速。

  3.防城港至北海(北海至防城港)方向绕行方案:

  卜家互通→团福互通→S50清凭高速→陆屋枢纽→S43六钦高速→南北枢纽→G75兰海高速。

  (十一)S75武忻高速K26+952-K28+917柳覃路跨武忻高速涉路施工梨埠互通立交涉路施工

  三江口收费站→355省道→304省道→来宾东收费站→G72泉南高速→兴宾枢纽互通→S75武忻高速。

  (十二)S26丹峨高速南丹至天峨路段上行线K35+085-K38+460(边坡处治)封闭外侧车道及应急车道

  1.至天峨县请从罗富收费站下高速,走X012乡道、G243国道绕行至天峨。

  2.至下老、逻西请从罗富收费站下高速,走X012乡道、G243国道绕行至天峨收费站上高速。

  (十三)河荔高速上行线路基处治

  1.S73河荔高速环江至洛阳段涉路施工绕行方案:

  环江收费站→357国道→309省道→洛阳镇收费站。

  2.S73河荔高速洛阳至川山段涉路施工绕行方案:

  洛阳收费站→205省道。

  (十四)G7522贵北高速平塘至天峨路段上行线桩号:K200+950-K202+180(边坡处治)封闭第二、三车道及应急车道

  方案一:从月里收费站下高速,走921县道、西南大通道、243国道绕行至天峨县,再选择高速去往其他方向。

  方案二:从月里收费站下高速,走921县道、004乡道绕行至龙腊收费站上高速,再选择高速去往其他方向。

  方案三:从月里收费站下高速,走921县道、西南大通道绕行至南丹县,再选择高速去往其他方向。

  (十五)G72泉南高速架设钢箱梁施工点拥堵分流

  桂林外环涉G72高速公路施工点如发生突发情况,柳州至桂林段需临时改路,则需从永福收费站下高速走地方路到苏桥收费站再上高速。

  (十六)鱼宜高速跨S31三南高速K197+695~K199+915段涉路施工甘龙枢纽互通涉路施工

  里高收费站→322国道→009乡道→土博收费站。

  (十七)柳州高速过境线公路(罗城经柳城至鹿寨段)上跨G72泉南高速、顺接G78汕昆高速涉路施工鹿寨北枢纽互通

  方案一:“通过施工区域→下鹿寨收费站→上鹿寨收费站→桂林方向→既有A匝道桥→汕昆高速”,全程共10公里。

  方案二:黄冕收费站下→G322国道→鹿寨东收费站上。

  (十八)龙南枢纽互通涉路

  1.当施工区(新兴收费站往凤凰收费站方向)拥堵时可分流

  新兴收费站→209国道→307省道→凤凰收费站。

  2.当施工区(凤凰收费站往新兴收费站方向)拥堵时可分流

  凤凰收费站→307省道→209国道→新兴收费站。

  (十九)G59呼北高速荔玉段荔浦往玉林方向K2657+200-K2658扩建工程涉路施工

  车辆可从福绵北收费站下高速走G241国道到福绵收费站或新桥收费站重新进入高速。

  (二十)G59呼北高速荔玉段荔浦往玉林方向K2653+450-K2673+730四改八扩建工程涉路施工

  车辆可从玉林西收费站下高速走G241国道到福绵机场收费站、大南收费站、玉林南收费站重新进入高速。

  (二十一)G59呼北高速荔玉段玉林往荔浦方向K2653+450-K2673+730四改八扩建工程涉路施工

  车辆可从福绵机场收费站、玉林南收费站、大南收费站下高速走G241国道到玉林西收费站重新进入高速。

  (二十二)G59呼北高速福绵收费站入口往北海方向匝道四改八扩建项目

  车辆可从福绵北收费站、新桥收费站进入高速。

  (二十三)G59呼北高速福绵收费站入口往荔浦方向匝道四改八扩建项目

  车辆可从福绵北收费站进入高速。

  (二十四)G59呼北高速玉林往荔浦方向福绵收费站出口匝道四改八扩建项目

  车辆可从新桥收费站、福绵北收费站下高速。

  (二十五)G59呼北高速荔浦往玉林方向福绵收费站出口匝道四改八扩建项目

  车辆可从福绵北收费站下高速。

  出行温馨提示

  1.通过地图导航、广播电台提前了解沿途交通情况,合理安排错峰出行时间。提前检查证件和车辆完好情况,配备反光衣、三角警示牌和工具箱等,新能源车主出行前预留车辆足够电量。

  2.驾车时控制车速、保持车距,不随意变道或停车,不乱扔烟头和废弃物,不占用应急车道,临近出口时留意指示牌,提前做好变道准备。

  3.驾车时留意沿线电子情报板信息,或咨询广西高速公路客服96333,及时掌握路况信息。

  4.发生车辆故障或事故,牢记12字:车靠边、人撤离、立示警、即报警。

  5.在服务区停留时请规范停车,举止文明。

  祝广大司乘人员出行安全顺畅、旅途愉快!


责任编辑:杨艳丽
热门评论
暂无评论,快去评论吧。
网友评论
0条评论
发表评论