广西三月三景区优惠活动,桂林这些景区可享→

来源: 资料来源:广西云-广西日报、恭城三庙两馆景区 2026-04-08 10:24:37 我来说说 阅读

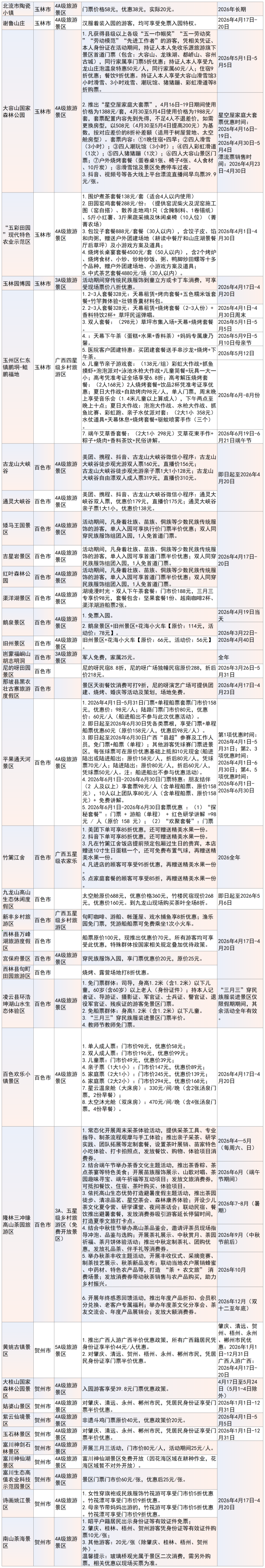
  广西三月三将至,全区14个设区市联动180余个景区及乡村旅游区,推出200余项优惠措施,邀请八方游客春假来桂,畅游“三月三”。

  其中

  桂林景区也推出了许多

  “三月三”限定优惠活动

  

  恭城三月三入庙礼

  恭城三庙两馆景区,游客可凭票限时免费参与“三月三入庙礼”;两江四湖景区推出了“三月三”特色游船,带来沉浸式体验当下火爆的“赛博歌圩”;游银子岩还能抽福袋,与“财神”对唱山歌,打卡沾财运、集银票;此外,身着民族服装的游客,更可在部分景区享受门票优惠!

  具体活动详见下表

  这份“三月三”活动攻略

  请收好!

  “春假来广西,畅游畅购三月三”

  景区、乡村旅游区优惠活动信息一览表

  


  


  


  


  

(具体活动信息以当地最新公告为准)

责任编辑:申蓉群