最高可贷70万元!首期维修资金可提取!桂林住房公积金迎大变化!

来源: 桂林晚报 2026-03-10 09:52:37 我来说说 阅读

  桂林住房公积金有新变化

  最近打算在桂林买房、换房或者更新老旧电梯的朋友,好消息来了!

  桂林市第五届住房公积金管理委员会第四次会议今日(9日)召开,会议通过了《桂林市住房公积金管理委员会关于优化住房公积金政策的通知》(以下简称《通知》),桂林住房公积金迎来全面优化,推出多条惠民新政策,不仅缓解缴存人购房压力,更让缴存人的每一分钱都用在刀刃上。

  桂林市住房公积金管理中心相关负责人对这一系列实施的惠民新政策进行解读。

  01

  购买新建住房,首期维修资金可提取公积金!

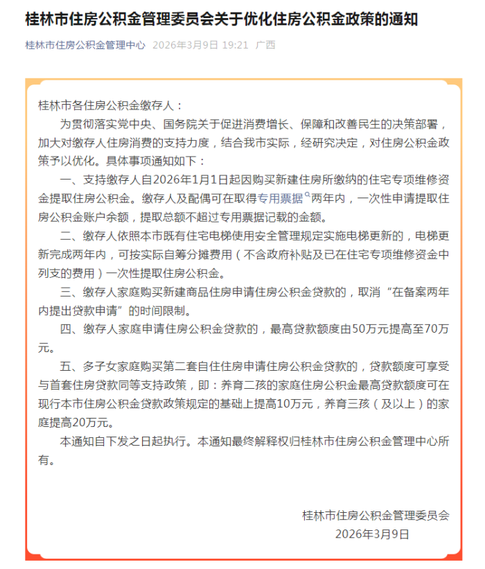
  很多买了新房的朋友都知道,办房产证前要交一笔数额不小的住宅专项维修资金(也就是俗称的房屋“养老金”)。现在,这笔钱可以提取公积金来支付了!只要是2026年1月1日后购买新建住房(包括商品房、保障房)并缴纳了维修资金的家庭。

  ·实用提醒:缴存人及配偶可在取得专用票据两年内,一次性申请提取住房公积金账户余额,提取总额不超过专用票据记载的金额。办理需要携带身份证、结婚证(如需配偶提取)、购房合同及维修资金票据即可。

  ·需要注意的是,本次政策适用的是购买新建住房(包括商品房、保障性住房等)所缴纳的首期住宅专项维修资金。

  02

  老旧小区换电梯,公积金“掏腰包”!

  针对老旧小区电梯老化难题,《通知》提出,缴存人依照本市既有住宅电梯使用安全管理规定实施电梯更新的,电梯更新完成两年内,可按实际自筹分摊费用(不含政府补贴及已在住宅专项维修资金中列支的费用)一次性提取住房公积金。

  ·实用提醒: 需要提供房屋权属证明、施工合同、自筹费用分摊材料、交款凭证以及《特种设备使用登记证》。如果房屋产权人的配偶、父母、子女需要提取的,记得带上关系证明。

  03

  贷款时限松绑

  缴存人家庭购买新建商品住房申请住房公积金贷款的,取消“在备案两年内提出贷款申请”的时间限制。这次调整的主要目的是解决因新建商品住房“合同备案”与“工程封顶”时间间隔过长而导致部分缴存人错过贷款申请期的问题。

  · 特别说明:只要房子还没付清全款,符合贷款条件,随时可以就未付款部分申请贷款。

  04

  额度提升,最高可贷70万

  我市上一次最高贷款额度调整于2022年11月4日由40万元提高到50万元(市公积金管〔2022〕6号)。据统计,2025年桂林有619笔达到50万及以上的组合贷款,这说明大家对更高额度的需求非常迫切。

  此次再度提高住房公积金最高贷款额度,这对刚需和改善型购房者来说,是实实在在的减负,为了让大家能更轻松地买“好房子”。

  《通知》调整后,缴存人家庭申请住房公积金贷款的,最高贷款额度由50万元提高至70万元。

  05

  多孩家庭福音!二套房享受首套待遇

  《通知》调整后,多子女家庭购买第二套自住住房申请住房公积金贷款的,贷款额度可享受与首套住房贷款同等支持政策,养育二孩的家庭住房公积金最高贷款额度可在现行本市住房公积金贷款政策规定的基础上提高10万元,养育三孩(及以上)的家庭提高20万元。

  ·需要注意的是,享受贷款支持政策的多子女家庭,是指已生育或合法收养两个(含)以上子女的家庭,包括继养子女,其中至少有一名子女为未成年(未满18周岁)。因婚姻关系变更重组家庭,承担两个(含)以上子女抚养义务,且其中至少有一名子女为未成年的,也可参照执行。若子女均已成年,则无法享受相关贷款支持。

(桂林市住房公积金官方微信截图)

  来源丨记者谭熙 通讯员梁琼

责任编辑:申蓉群