“五一”期间,桂林这些停车位免费对外开放!

来源: 桂林市文化广电和旅游局 2026-04-30 10:05:27 我来说说 阅读

  2026年“五一”假期

  桂林继续实行公共停车场免费开放

  为市民游客出行暖心护航

  快跟着小编

  一起来看看具体的免费停车点位和时段吧

  临桂区

  象山区

  秀峰区

  叠彩区

  七星区

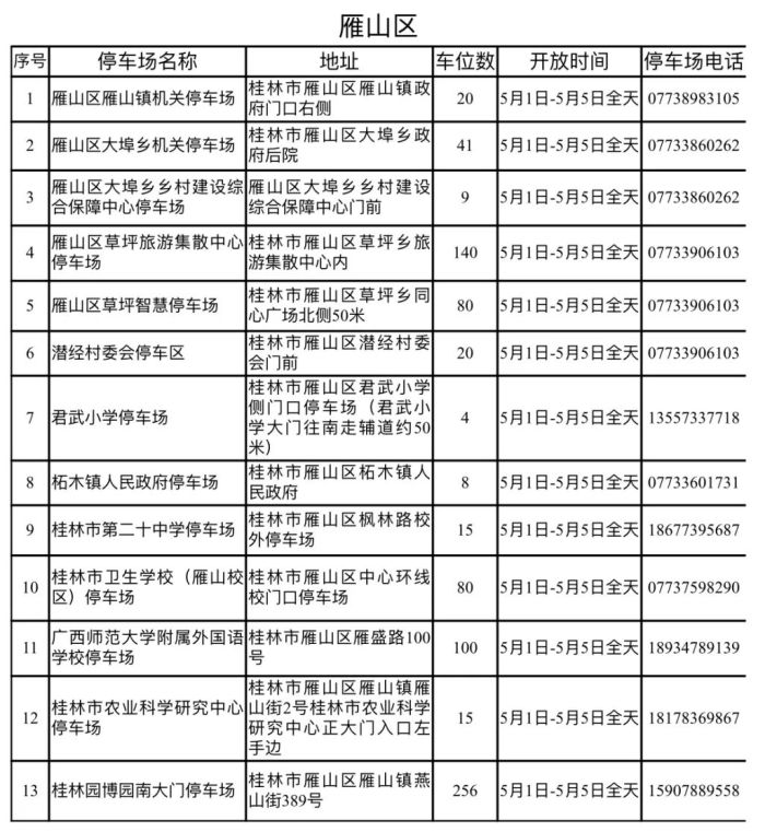
  雁山区

  灵川县

  全州县

  兴安县

  永福县

  阳朔县

  灌阳县

  龙胜各族自治县

  平乐县

  资源县

  荔浦市

  恭城瑶族自治县

停车小贴士,暖心伴出行

  1.文明有序,从容停靠:请大家认真阅读场内停车须知,按照指示标识和工作人员的温馨引导有序停放车辆。自觉遵守秩序,不随意占道停放,共同维护畅通有序的交通环境,方便你我出行,舒心畅游桂林。

  2.细心防护,守护财物:假期停车虽免费,安全防范不松懈。温馨提醒各位车主,妥善保管好车内贵重物品,下车时检查车窗、车门是否锁紧关好,用心规避财物风险。

  3.爱护环境,文明同行:爱护停车场的环境卫生,不乱扔垃圾,爱惜公共设施,共同维护干净舒适的停车空间。

  4.提前规划,轻松出游:“五一”假期客流车流增多,建议大家提前规划游玩路线和停车地点,合理错峰出行,减少等候困扰,尽情游览山水美景,享受轻松惬意的假期。


责任编辑:申蓉群