好热啊!广西4月就这么热,正常吗?成因是啥?官方解读→

来源: 广西新闻网 2026-04-10 10:20:35 我来说说 阅读

  这才4月,高温榜就出现了38℃的高门槛“准入制”……

  


  4月9日16时气温统计图。来源:广西气象台

  昨天(4月8日)8时到今天8时,受西南暖低压影响,广西多地气温暴升,大部地区最高气温27℃—33℃,左右江河谷普遍出现了35℃以上高温天气,尤其是百色市区最高气温达到了38.4℃。

  今天下午,南宁33.8℃,气温创下年内新高。

  副热带高压不挪窝,这场极端高温还将持续,广西的朋友要做好长久的防暑降温准备工作!

  广西气象台预计9—13日,受西南暖低压进一步加强并持续控制下,桂西、桂南为晴热少雨,高温天气维持,最高气温34℃—37℃,局地可达38℃以上。

  


  广西各地升温日历。来源:广西气象台

  另外,10—13日,桂东北受弱冷空气影响,将出现小到中雨或雷雨,局地大雨或暴雨,其余地区以多云到晴为主、局地有阵雨或雷雨;桂北局地还可能出现短时雷暴大风、冰雹等强对流天气。

  今天晚上到11白天,桂西、桂南部分地区午后有5级、阵风6—7级的偏南风。

  广西气象台首席预报员董良淼提醒,13日前,桂西、桂南将持续出现高温天气,森林火险气象等级较高,需注意野外用火安全。

  桂北需防范局地强降雨和强对流天气,户外作业注意避险,遇雷雨大风及时躲避。

  广西4月就这么热,这正常吗?

  董良淼表示,每年4月份西南暖低压发展,广西的西部、南部通常都会出现这种高温天气,这属于正常气候现象。

  董良淼介绍,持续高温的成因是多种天气系统叠加影响导致的。首先,在西南暖低压控制下,盛行下沉气流,空气在下沉过程中因压缩而增温;同时,下沉气流抑制了云层形成,晴朗少云的天气使得太阳辐射直接加热地面,进一步推高气温。

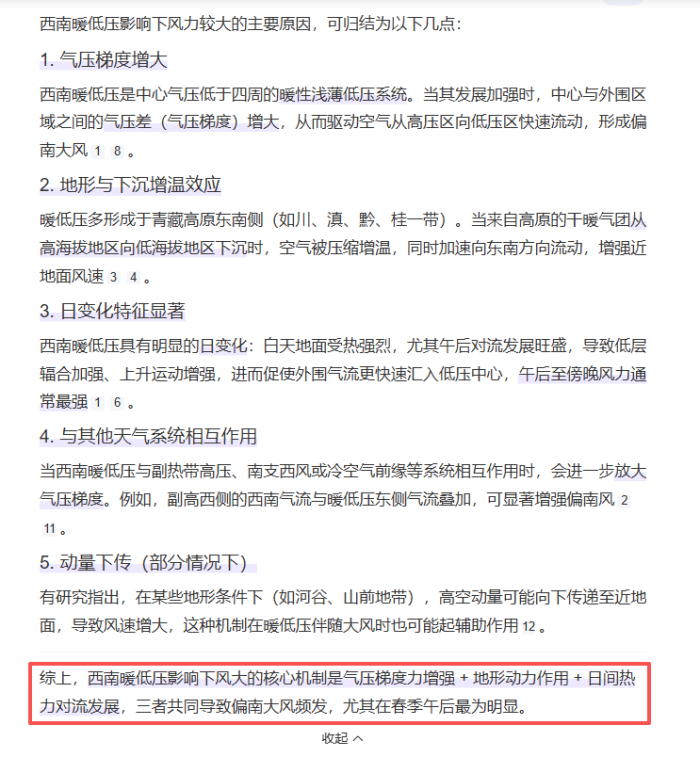
  另外,这几天午后桂西、桂南出现的大风,也跟西南暖低压有关。

  


  图源:AI生成。

  来,一图在手,应对高温你有↓↓↓

  


  来源:广西云-广西日报 记者 周映 实习生 王雪萤 曾宪楠


责任编辑:申蓉群
热门评论
暂无评论,快去评论吧。
网友评论
0条评论
发表评论