活动超多超好玩!桂林这里又要刷屏的节奏!

来源: 桂林晚报 2026-01-21 10:15:13 我来说说 阅读

  马上就要过年啦

  龙胜的热闹程度

  你想象不到

  春节不知去哪玩

  这里值得一去

(往年迎新春活动资料图)

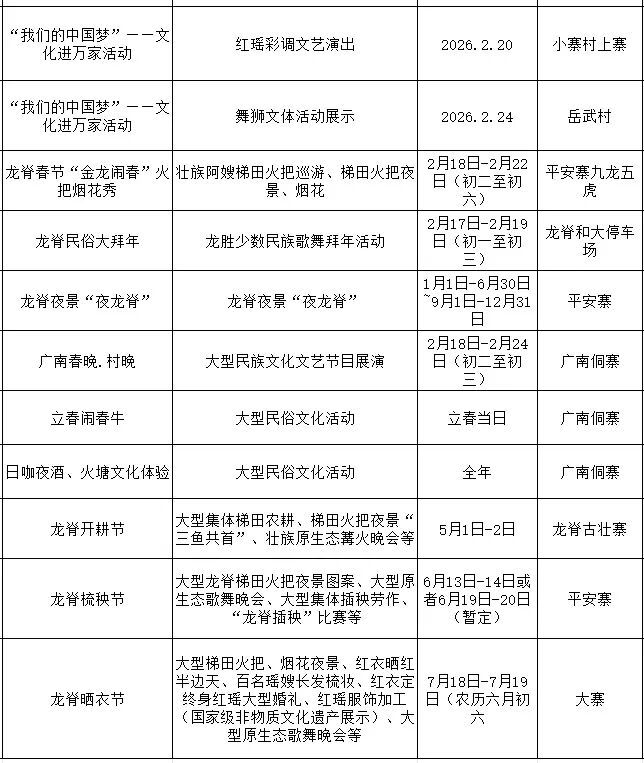
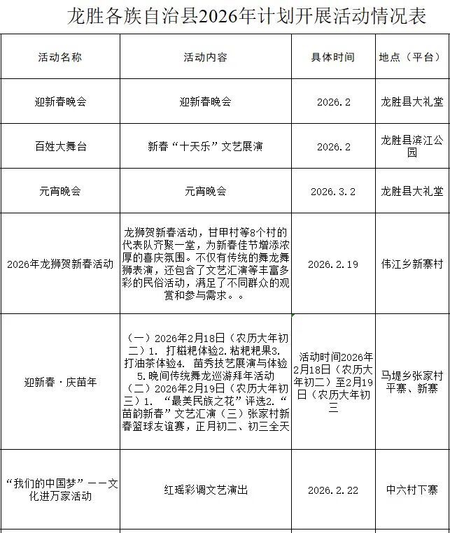
(广南“村晚”资料图)

(龙脊晒衣节资料图)

  2026年龙胜各族自治县

  计划开展活动内容

  马年游龙胜

  大家赶快mark住

图片

图片

来源丨桂林龙胜


责任编辑:申蓉群